中国电信翼支付是一款集支付、生活服务、理财与本地消费于一体的全能型数字生活平台。无论你是想快速充值话费、缴纳水电煤账单,还是抢购电影票、点外卖、投资理财,甚至用权益金抵扣消费,翼支付都能一站式满足。作为中国电信官方打造的移动支付工具,它不仅支持全网用户(电信、移动、联通)使用,更融合了高频刚需场景与丰富福利玩法,让每一次支付都变得更省、更快、更有趣。立即下载翼支付App,开启你的智慧生活新体验!
便捷生活,一付”搞定
翼支付深度融入日常生活,覆盖高频支付场景:手机话费、流量、固话、宽带一键缴费;水电燃气账单自动提醒,笔笔立减;信用卡还款、银行卡转账0手续费,跨行异地也免费;更支持扫码支付银联、支付宝、收钱吧等主流线下二维码,真正实现一码通行”。忘带身份证?别担心,数字身份证随时可查,出行办事更从容。
吃喝玩乐,福利天天领
不止是支付工具,更是本地生活好帮手!天天团”搜罗周边爆款美食、休闲娱乐,霸王餐、限时秒杀随心抢;寻味家乡”专场直播优质农副产品,助农又实惠;精彩短视频汇聚达人分享、生活妙招与潮流资讯,边看边买超方便。更有绿能任务体系——早起打卡、每日签到、完成指定操作即可赢现金、抢爆款券,玩法多样,奖励不断!
安全可靠,资金有保障
翼支付采用多重安全防护机制,包括安全键盘、手势密码、支付密码等,全方位守护账户与交易安全。同时联合正规持牌金融机构,提供百万级医疗险保障及高收益理财产品,让你的资金既安全又增值。无论是日常消费还是大额理财,都安心无忧。
灵活周转,轻松应对资金需求
遇到临时资金缺口?翼支付提供便捷的信用服务:在线申请仅需3步,最快极速到账;额度最高可达20万元,期数自由选择,还款方式灵活。全程由持牌机构提供服务,合规透明,安全可靠,助你轻松应对生活中的各种资金需求。
特色功能亮点一览
除了基础支付,翼支付还整合多项实用服务:支持学生卡充值与校园商超支付,打造专属校园生活圈;接入饿了么外卖优惠券,点餐更省钱;还能查询附近商户、旅游景点,吃喝玩乐一手掌握。每周五更有5折购物狂欢,叠加权益金使用,折上再省!
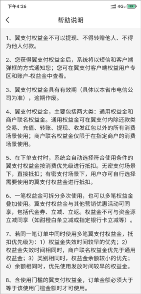
如何使用翼支付权益金?
翼支付权益金是中国电信推出的营销类金融权益,分为账户金”和代金券”两种形式,通常在办理通信、缴费、分期等业务后自动发放至账户。使用时无需手动领取,在符合条件的消费场景中会自动展示,勾选即可抵扣。
操作步骤:
1. 打开翼支付App,点击底部【我的】;

2. 进入后点击【权益金】,查看可用金额及使用规则;

3. 在支付环节(如手机充值),系统将自动提示可使用的权益金,勾选后直接抵扣;

例如:选择【手机充值】→输入号码与金额→在优惠选项中勾选权益金”即可完成抵扣。
温馨提示:权益金不可用于信用卡还款、转账、提现、红包、理财申购等场景;支持拆分与叠加使用,但过期作废,不可提现或转让,请在有效期内及时使用。
如何注销翼支付账户?
如需注销账户,请按以下步骤操作:
1. 进入App首页,点击右下角【我】进入个人中心;

2. 点击右上角【设置】图标;

3. 选择【账户与隐私】;

4. 找到并点击【注销账户】;

5. 进入自动销户页面,阅读相关说明;

6. 勾选同意注销协议,点击【申请注销】,即可完成账户注销流程。

快速充话费,三步搞定
1. 打开翼支付App,点击首页【手机充值】;

2. 输入手机号,选择充值金额;

3. 确认信息后点击【支付】,选择付款方式并完成确认,话费即刻到账。

近期更新日志
v10.96.30:修复已知问题,优化使用体验。
v10.95.70:【我的】页面全新改版升级,界面更清爽,功能更直观;同步修复多项已知问题。

UC浏览器
讯飞输入法车机版
X浏览器(XBrowser)
Zapya快牙
悬浮时钟带秒表
开拍Action
GalleryVault照片保险箱(GCalculator)
巧影视频制作(KineMaster)
趣享相册拼图
剪辑猫app免费版
青柠设计app
MosaicGraffiti马赛克消除器
留影音乐相册制作
悦颜视频美颜
乐刷商务版
金十数据
证券之星
网易支付
天天黄金
益盟操盘手
闪蝠2.2.5
金瀛分期贷款app4.2.5
薄荷好借2024
天天擂台app1.0.10
多多部落1.0
益盟经典版手机版9.8.1
广发证券app3.9.54
泉州银行app4.2.29
悬赏猫(app)2.4.7
口袋原油3.9.0
慧博投资分析4.4.5
平安银行香港app3.8.0
银河期货专业版7.1.3.0
中信期货6.8.3
挖财宝app5.7.8
洋钱罐借款4.7.0
巨潮资讯appv1.2.5
兜兜赚1.1.1
丁少资源库
KernelSU酷安
root大师
scene4专业版
大韩航空KoreanAir
安卓开发助手
DevTools专业版
中国电影通
QA辅助7.0
炉石盒子
虎课网自学
锦州医保查询app
儿时的街机游戏
拼图游戏大全
原神
生活实用APP