《上海小区解封时间查询》一款好用的上海封控小区查询软件,软件通过抓取最新的公告信息来进行实时的数据更新,并非官方软件。你可以输入你所在的小区,或者需要查询的小区来获得相关的信息。
软件介绍
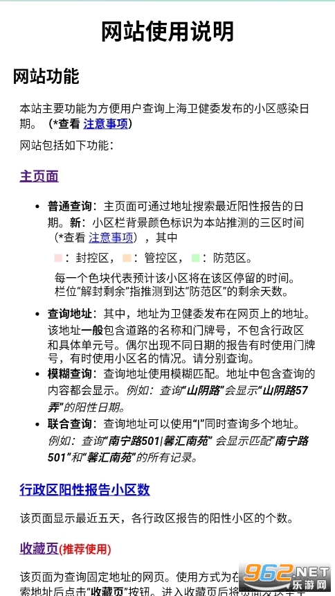
本站主要功能为方便用户查询上海卫健委发布的小区感染日期。每天,上海卫健委都会在其官方新闻发布页发布前一日的小区感染报告。
报告一般以“X月X日(0-24时)本市各区确诊病例、无症状感染者居住地信息”作为标题。
本站后台每15分钟会检查并抓取最新发布公告。所以一般在网页发布后的15分钟,最新数据会同步到本站。
软件功能
普通查询:主页面可通过地址搜索最近阳性报告的日期。新:小区栏背景颜色标识为本站推测的三区时间(*查看 注意事项),其中封控区管控区防范区。每一个色块代表预计该小区将在该区停留的时间。栏位“解封剩余”指推测到达“防范区”的剩余天数。
查询地址:其中,地址为卫健委发布在网页上的地址。该地址一般包含道路的名称和门牌号,不包含行政区和具体单元号。偶尔出现不同日期的报告有时使用门牌号,有时使用小区名的情况。请分别查询。
模糊查询:查询地址使用模糊匹配。地址中包含查询的内容都会显示。例如:查询“山阴路”会显示“山阴路57弄”的阳性日期。
联合查询:查询地址可以使用“|”同时查询多个地址。例如:查询“南宁路501|馨汇南苑” 会显示匹配“南宁路501”和“馨汇南苑”的所有记录。
注意事项
请务必注意:本站非官方网站,仅用于交流和学习。本站不对数据做任何保证。本站不对使用本站所造成的损失承担任何责任。
本站数据均抓取自上海发布公众号和上海卫健委网站。
如果官方发布数据有错误或遗漏,本站没有能力进行修改或更正。如果官方未提供的数据,如小区阳性人数,某栋或某号的阳性记录等,本站也无法提供。
如果有官方出具的勘误说明,若本站发现,可能会予以修正。由于精力有限,本站无法保证所以勘误都能及时或最终被修正。
非官方发布之信息,本站无法验证其真实性和准确性,故不会进行数据修改。望见谅
软件测评
一款用于查询上海各个小区解封情况的软件,软件将收集最新的官方公告来进行更新,你可以输入你的小区名称来进行查询,你就可以了解小区的感染情况和解封时间,非常的方便实用。
得间免费小说app
黑岩阅读
番茄小说
影视仓tv99内置盒子版
计算器应用锁
影视仓去除内置广告
酷漫星漫画
中国篮球软件
腾讯体育视频直播app
影视仓去广告版
QQ音乐小米版
海心医生手机版


Terabox
Via浏览器国际版
亿维云平台
手持弹幕应援
行星视频
神奇充电
小熊动漫
FlowxPro可视化天气预报
中草药宝典
UC浏览器
讯飞输入法车机版
X浏览器(XBrowser)
Zapya快牙
悬浮时钟带秒表
GalleryVault照片保险箱(GCalculator)
巧影视频制作(KineMaster)
趣享相册拼图
剪辑猫app免费版
青柠设计app
MosaicGraffiti马赛克消除器
小猪短租
海宁公交查询app
国家电网e充电桩
nv视频剪辑免费版
吉公家兼职找活app
EdifierConnect蓝牙耳机
浙邮惠商户版
todesk手机版
Spotify软件
小米浏览器
新加坡打车软件grab中文版
马来西亚打车软件app
谷歌图书
谷歌电子书阅读器
闪速浏览器
语音王app
安卓彩蛋
闪速浏览器手机版
儿时的街机游戏
拼图游戏大全
原神
生活实用APP