夫妻财产协议书怎么写?《夫妻财产协议书》中为大家带来4份比较简单的夫妻财产协议书范本,主要就是对夫妻双方名下的财产进行合理的细分,明确夫妻之间的共同财产等。有需求的话可以下载参考一下哦!
相关说明
夫妻共同财产是指在婚姻关系存续期间所得的由《中华人民共和国民法典》规定的财产为夫妻的共同财产,归夫妻共同所有,夫妻对共同财产,有平等的处理权。
电子版文档
夫妻财产协议书 篇1
男方:×××,男,×××年×××月×××日出生,汉族,现住×××,身份证号码:×××,系女方XX之夫。
女方:×××,女,×××年×××月×××日出生,汉族,现住×××,身份证号码:×××,系男方XX之妻。
男女双方系夫妻关系,于 年 月 日在登记结婚。现双方本着平等自愿的原则,经双方友好协商一致,对夫妻关系存续期间所得财产的归属约定如下:
第一条、房屋所有权归属
1、位于 省 市 区 街 号 幢 单元 号(建筑面积为 平方米,所有权证编号为:,丘地号为:权字第 号)的房屋及该房屋内的一切装修、家具、家电均归女方所有。
2、位于 省 市 区 街 号 幢 单元 号(建筑面积为 平方米,所有权证编号为:,丘地号为:权字第 号)的房屋及该房屋内的一切装修、家具、家电均归男方所有。
第二条、汽车归属
1、登记在女方名下的 汽车(车牌号 )一辆归女方所有。
2、登记在男方名下的 汽车(车牌号 )一辆归男方所有;
第三条、存款、股票、股权
1、夫妻共同存款五十万元归女方所有,男方应在本协议生效后3日内将其名下的35万元存款转移到女方名下。此后,各自名下的存款归各自所有。
2、以男方名义持有的股票(股票代码: )及对应的财产价值归男方所有。
3、以男方名义持有的 公司70%的股权全部归男方所有。
第五条、债权债务
1、本协议生效以前所产生的夫妻共同债务全部由男方承担。
2、本协议生效后以各自名义所欠债务归各自承担。
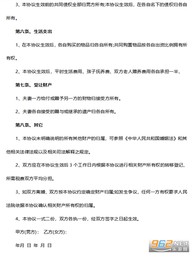
3、本协议生效前的共同债权全部归男方所有;本协议生效后,在各自名下的债权归各自所有。
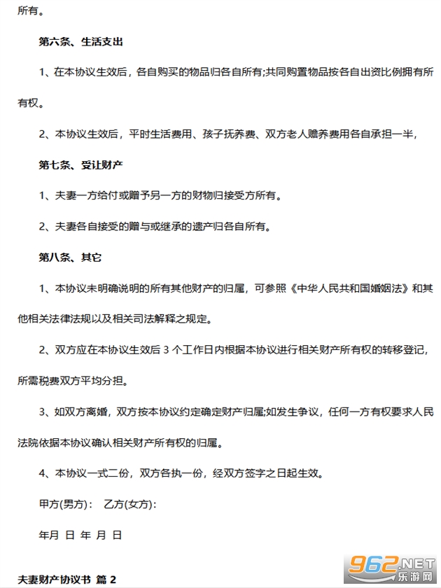
第六条、生活支出
1、在本协议生效后,各自购买的物品归各自所有;共同购置物品按各自出资比例拥有所有权。
2、本协议生效后,平时生活费用、孩子抚养费、双方老人赡养费用各自承担一半,
第七条、受让财产
1、夫妻一方给付或赠予另一方的财物归接受方所有。
2、夫妻各自接受的赠与或继承的遗产归各自所有。
第八条、其它
1、本协议未明确说明的所有其他财产的归属,可参照《中华人民共和国婚姻法》和其他相关法律法规以及相关司法解释之规定。
2、双方应在本协议生效后3个工作日内根据本协议进行相关财产所有权的转移登记,所需税费双方平均分担。
3、如双方离婚,双方按本协议约定确定财产归属;如发生争议,任何一方有权要求人民法院依据本协议确认相关财产所有权的归属。
4、本协议一式二份,双方各执一份,经双方签字之日起生效。
甲方(男方): 乙方(女方):
年月 日 年 月 日
夫妻财产协议书 篇2
男方:×××,男,×××年×××月×××日出生,汉族,现住×××,身份证号码:×××,系女方XX之夫。
女方:×××,女,×××年×××月×××日出生,汉族,现住×××,身份证号码:×××,系男方XX之妻。
男女双方系夫妻关系,于 年 月 日在登记结婚。
现双方本着平等自愿的原则,经双方友好协商一致,对夫妻关系存续期间所得财产的归属约定如下:
第一条、房屋所有权归属 1、位于 省 市 区 街 号 幢 单元 号(建筑面积为 平方米,所有权证编号为:,丘地号为:权字第 号)的房屋及该房屋内的一切装修、家具、家电均归女方所有。 2、位于 省 市 区 街 号 幢 单元 号(建筑面积为 平方米,所有权证编号为:,丘地号为:权字第 号)的房屋及该房屋内的一切装修、家具、家电均归男方所有。
第二条、汽车归属 1、登记在女方名下的 汽车(车牌号 )一辆归女方所有。2、登记在男方名下的 汽车(车牌号 )一辆归男方所有;
第三条、存款、股票、股权
1、夫妻共同存款五十万元归女方所有,男方应在本协议生效后3日内将其名下的35万元存款转移到女方名下。此后,各自名下的存款归各自所有。
2、以男方名义持有的&39;股票(股票代码: )及对应的财产价值归男方所有。
3、以男方名义持有的 公司70%的股权全部归男方所有。
第四条、债权债务
1、本协议生效以前所产生的夫妻共同债务全部由男方承担。
2、本协议生效后以各自名义所欠债务归各自承担。
3、本协议生效前的共同债权全部归男方所有;本协议生效后,在各自名下的债权归各自所有。
第五条、生活支出
1、在本协议生效后,各自购买的物品归各自所有;共同购置物品按各自出资比例拥有所有权。
2、本协议生效后,平时生活费用、孩子抚养费、双方老人赡养费用各自承担一半,
第六条、受让财产
1、夫妻一方给付或赠予另一方的财物归接受方所有。
2、夫妻各自接受的赠与或继承的遗产归各自所有。
第七条、其它
1、本协议未明确说明的所有其他财产的归属,可参照《中华人民共和国婚姻法》和其他相关法律法规以及相关司法解释之规定。
2、双方应在本协议生效后3个工作日内根据本协议进行相关财产所有权的转移登记,所需税费双方平均分担。 3、如双方离婚,双方按本协议约定确定财产归属;如发生争议,任何一方有权要求人民法院依据本协议确认相关财产所有权的归属。
4、本协议一式二份,双方各执一份,经双方签字之日起生效。
甲方(男方):
乙方(女方):
夫妻财产协议书 篇3
立协议人:
男方xxx:汉族、1977年5月29日生,身份证号:
户籍:xx省xx市
女方xxx:汉族、1978年3月5日生, 身份证号:
户籍:天津市南开区万德庄大街万德花园a座4门301室。
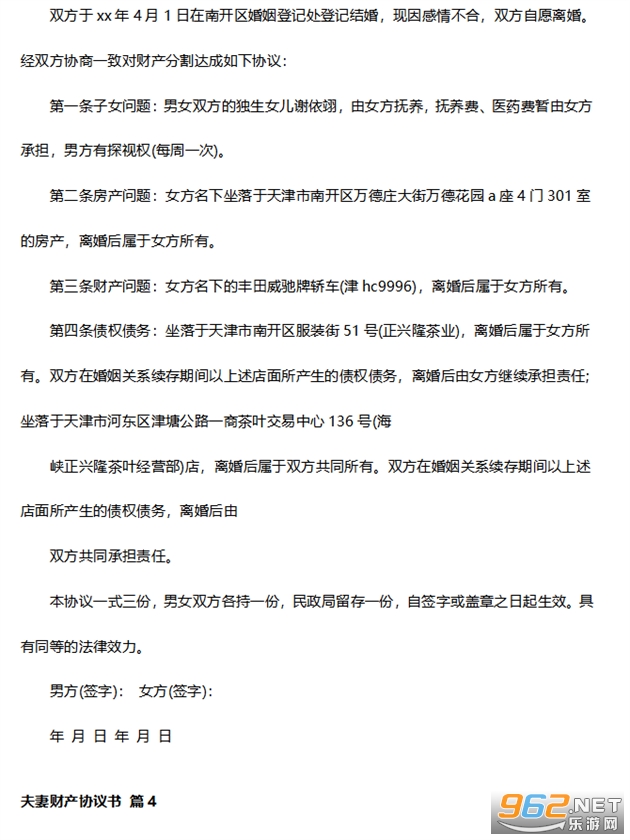
双方于xx年4月1日在南开区婚姻登记处登记结婚,现因感情不合,双方自愿离婚。经双方协商一致对财产分割达成如下协议:
第一条子女问题:男女双方的独生女儿谢依翊,由女方抚养,抚养费、医药费暂由女方承担,男方有探视权(每周一次)。
第二条房产问题:女方名下坐落于天津市南开区万德庄大街万德花园a座4门301室的房产,离婚后属于女方所有。
第三条财产问题:女方名下的丰田威驰牌轿车(津hc9996),离婚后属于女方所有。
第四条债权债务:坐落于天津市南开区服装街51号(正兴隆茶业),离婚后属于女方所有。双方在婚姻关系续存期间以上述店面所产生的债权债务,离婚后由女方继续承担责任;坐落于天津市河东区津塘公路一商茶叶交易中心136号(海
峡正兴隆茶叶经营部)店,离婚后属于双方共同所有。双方在婚姻关系续存期间以上述店面所产生的债权债务,离婚后由
双方共同承担责任。
本协议一式三份,男女双方各持一份,民政局留存一份,自签字或盖章之日起生效。具有同等的法律效力。
男方(签字): 女方(签字):
年 月 日 年 月 日
夫妻财产协议书 篇4
甲方:XX
乙方:XX
为了更好的维护家庭利益,推动家庭经济发展和内部稳定,体现合平公证原则,经民主协商:何某和韩某签订夫妻友好互助夫妻友好互助及夫妻婚后协议书制条约。
第一条,明确何某在家中的中心地位,韩某作为何琪的法定丈夫,要忠于韩某,时时刻刻维护何琪的利益。
第二条,韩某不能晚归和夜不归宿,不能对异性表现出任何好感,不能不经何某同意,和就其它女人从事,逛街、吃饭、旅游、看电影等行为。和其它女人说话要得体,不能讲有色-情*内容和笑话。不能把其它女人私自带回家。不能跟除何某外的任何女人或者雌性动物,发生牵手和亲吻等身体接触。当然,何某,也要保障韩某的人权要求,认真听取韩某的意见。如果韩某的意见与何某的观点不统一,请参照第一条规定。
第三条,家庭经济发展是家庭问题的核心,为了保障家庭经济繁荣稳定,特进行家庭经济改革。明确家庭收入分配及制度,暂时施行夫妻婚后协议书制原则,由双方任何一方父母,所出钱款资助韩心何琪均一人一半,平均分配。双方各自具有支配使用权,家庭公
共开支由何某和韩某共同承担,主要用于购买家庭必需品,房屋养护,饮食和水电等开支,其余收入归两人各自保管,其他人不得干涉。
第四条,在夫妻婚后协议书制原基础上,双方可以用股份分摊的形式进行家庭投资,投资摩根方向为炒股和买房,所得收益按照双方投资比例分成。
第五条:在保证以上四条顺利实的前提下,为必须公正原则,规定家庭事务由双方共同管理,家里大事由韩某决定,小事由何某决定。(另注:大事是指在CCTV国际新闻频道里播出的事情)以上《夫妻友好互助及夫妻婚后协议书制条约》由何某和韩某在自愿平等的条件下签订,男女双方均承认,已阅读并理解本条约,并同意:本协议为双方关于夫妻友好互助及夫妻婚后协议书制条约全部记载,并取代以前所有的口头的或者书面的约定、意向书与建议。未经双方书面修订,不得对本协议加以变更。本协议一式两份,双方各执一份。双方签字后生效。
甲方:XX
XXXX年XX月XX日
乙方:XX
XXXX年XX月XX日
亿维云平台
手持弹幕应援
行星视频
神奇充电
中药百科大全
小熊动漫
柠檬兼职平台
中草药宝典
UC浏览器
讯飞输入法车机版
X浏览器(XBrowser)
Zapya快牙


FlowxPro可视化天气预报
悬浮时钟带秒表
GalleryVault照片保险箱(GCalculator)
巧影视频制作(KineMaster)
趣享相册拼图
剪辑猫app免费版
青柠设计app
MosaicGraffiti马赛克消除器
小猪短租
海宁公交查询app
国家电网e充电桩
nv视频剪辑免费版
吉公家兼职找活app
EdifierConnect蓝牙耳机
嗅觉浏览器app
咪咕直播
快递100收寄版
vsco滤镜
当下音乐
畅享TV电视直播
丁少资源库
KernelSU酷安
root大师
scene4专业版
儿时的街机游戏
拼图游戏大全
原神
生活实用APP