《监控安装合同书范本》中为大家带来简单的2份监控系统安装合同范本,目前有很多私人以及公司承接各种监控安装项目,确定进行安装之前一定要签署有效的合同哦。快来下载吧!
相关说明
监控设备越来越来普及大众化,有网络监控和局域网监控还有及其简单实用的视频监控,很多地方都有视频监控,比如:停车场、楼道、地下室、公园、公司、酒店、交通公路、学校、医院、公寓小区等。
电子版文档
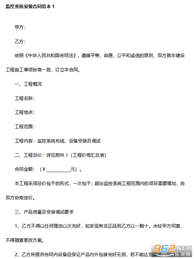
监控系统安装合同范本1
甲方:
乙方:
依照《中华人民共和国合同法》,遵循平等、自愿、公平和诚信的原则,双方就本建设工程施工事项协商一致,订立本合同。
一、工程概况
工程名称:
工程地点:
工程范围:
工程内容:监控系统布线、设备安装及调试
二、工程总价:详见附件1(工程价格汇总表)
合同金额:(¥____________元)。
本工程采用总价包干的形式,一次包干;超出监控系统工程范围内的项目需要增加,由双方协商定价。
三、产品质量及安装调试要求
1、乙方不得以任何理由以次充好,如发现有非正品则乙方以一赔十。未经甲方同意,不得随意更改方案。
2、乙方所提供合同内设备应保证产品内外包装完好无损,若不能达到要求,甲方有权要求乙方立即更换合格产品直至解除合同。由此带来的一切损失由乙方负责。
3、在签订合同后,乙方按照甲方要求负责设备安装、调试,要求做到布局合理,布线规范,便于使用及维护,符合国家有关技术标准。
4、由甲方提供安装场地及电源。
四、技术标准及质量保证
(1)布线标准:乙方监控系统布线施工,严格遵照国际《民用闭路监控电视系统技术规范》GB5019x—94。
(2)乙方所供设备均以生产厂家提供的产品技术资料为技术标准。
(3)乙方保证本项目所供产品均为合同中指定的产品,且包装为原包装。产品进场时提供供货证明,经甲方验收后进行施工。
(4)乙方对监控布线、设备质保见附件1(工程价格汇总表质保说明)
五、工程项目建设期限
合同签定后日内进场施工,整个施工工期天。(____________开工,____________以前乙方按设计要求完成设备安装调试。并能投入正常使用。)
六、售后服务
1、乙方所提供合同内设备,从验收之日起,所有产品及零配件质保期按保修规定办理。在质保期内,若有产品质量问题,由乙方负责免费更换或维修。质保期满后,设备维修时,乙方按成本费计算。更换的产品必须是新的,且质保期限从当时算起。
2、凡由产品质量问题引起的各类故障,乙方在接到甲方故障报修通知后,在4小时内响应,24小时内解决故障,若在24小时内不能排除故障的,则应由乙方提供不低于原设备标准的备用产品保证工厂的正常生产。
3、在验收合格后的&39;一年内,如乙方接到甲方故障报修通知后4小时内没有响应或24小时内没有排除故障且没有提供不低于原设备标准的备用产品保证学校的正常行课,则每出现上述情况一次扣除乙方合同总金额的0、1%作为对甲方的赔偿,直到扣完,所造成损失由乙方负责(每次售后服务,均要求有甲乙双方签字的书面记录)。
4、乙方可以向甲方申请免费培训1—2名设备操作管理人员,要求达到能正确使用与维护本合同的设施、设备。
七、竣工验收及付款方式
项目施工安装、调试完毕,由乙方通知甲方组织验收,并提供相应完整的验收资料。乙方自书面通知之日起,10天内由于甲方拖延不验收视为工程验收合格。
自签订合同之日支付合同总金额的30%(¥____________),验收合格后5日内支付剩余70%(¥____________)逾期不付按0、1%支付滞纳金。
八、约定事项
(1)为确保工期,争取提前竣工,由甲乙双方共同组成工程实施小组。
(2)合同如需变更,甲、乙双方另行协商确定变更事宜,双方签章生效,并作为本合同的附件。
(3)招标文件、投标书是本合同的一部分,具有同等法律效力。
(4)附件1作为本合同要件,乙方必须遵照执行,否则视为违约。
九、违约责任
1、乙方必须严格按合同要求按时、按质(即合同要求的设备的规格、型号)、按量完成供货与安
装调试完毕并交付甲方使用。如有违约,每违约一天,按合同总金额的0、1%向甲方支付违约金;若违约超过10天,甲方有权解除合同,所造成的损失,由乙方负责。
2、在乙方履行合同后,甲方保证按时向乙方支付合同款项,如有违约,每违约一天,按合同总金额的0、1%向乙方支付违约金。
十、本合同按《中华人民共和国合同法》,《中华人民共和国产品质量法》,《消费者权益保*》等有关法律条款执行。
十一、合同执行中,若发生纠纷,由甲乙双方协商解决,若协商不成,提交仲裁委员会解决,直至提交法院审理。
十二、施工期间出现工伤事故,由施工单位自行负责。
十三、本合同一式四份,由甲方执二份(存档一份,财务一份),乙方执一份,电教站备案一份。
十四、未尽事宜,由甲乙双方友好协商解决。
十五、本合同经双方法定代表人或其授权的代表签字盖双方公章后之日生效。货款两清后,合同效力终止。
甲方:
经办人:
电话:
___________年_____月_____日
乙方:经办人:电话:年__________月_____日__________
监控系统安装合同范本2
甲方:某
乙方:
甲方现委托——————————公司(以下简称乙方)承担电视监控系统工程。经甲、乙双方充分协商,签订合同如下:
一、工程概况:
1、工程名称:电视监控系统工程。
2、工程地址:
3、工程概况:监控系统包括:设备安装、系统调试等。
二、甲乙双方的责任和义务
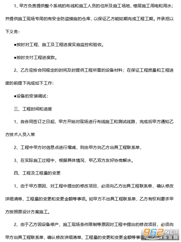
1、甲方负责提供整个系统的布线和施工人员的住所及施工场地、楼层施工用电和用水;并提供施工现场专用的有安全防盗措施的仓库,以保证乙方能如期完成工程工期。并承担以下义务:
●按时对工程、施工及工程进度实施监控和验收。
●按时支付工程进度款。
2、乙方应按合同规定的时间及时提供工程所需的设备材料;在保证工程质量和工程进度的前提下完成如下工作:
●设备的安装调试:
三、工程时间和进度
1、自合同签订之日起,甲方开始对现场进行布线施工和测试线路,完成后甲方通知乙方技术人员入常
2、工程中甲方对信息点进行增减,则由甲方向乙方出具工程联系单,
3、在实际施工过程中,根据具体情况,甲乙双方友好协商解决。
四、工程及工程量的变更
1、由于甲方原因,对工程中提出的修改项目,必须向乙方出具工程联系单,确认修改详细清单、工程量的变更和变更金额等事项。如甲方不出具工程联系单,乙方有权利要求甲方按照原设计方案施工。
2、由于乙方因设备停产、施工现场条件限制等原因对工程中提出的修改项目,必须向甲方出具工程联系单,确认修改详细清单、工程量的变更和变更金额等事项。如乙方不出具工程联系单,甲方有权利要求甲方按照原设计方案施工。
五、工程验收
1、采用完工总验收的方式。
2、工程验收标准。
●图象清晰,符合国家规范要求,终端合格率为100%。
●a、根据甲方要求,甲方可请机构对本系统进行验收,并出示测试报告及结论,其测试费用由甲方承担。
●b、若机构对乙方为甲方所做的布线工程出示了不合格的信息点,乙方将在有效工期内进行整改,再测试费用由乙方承担。
3、双方人员进行验收,由双方人员签字,验收合格报告作为付款依据。
4、工程完工,则应根据实际布线、信息点位置出具详细的竣工图纸。
六、系统保证及工程维护
乙方提供质量保证。在工程验收合格后壹年内,因设备质量问题发生故障,由乙方免费更换。如甲方在使用过程中因使用或管理不当造成设备损坏,乙方有偿提供设备配件。
七、结算方式
监控设备金额为:元(人民币:元整)。
安装调试费金额为: 元(人民币:)。整个监控系统总额的15%(包括硬盘录象机价格在内)
八、支付条款
1、合同签订后三天内,甲方向乙方支付合同总额的30%的款项,作为定金。
2、设备到场经双方验收后三天内,甲方向乙方支付合同总额的30%的工程进度款。
3、系统验收完毕后七天内,甲方向乙方付清40%的款额。
4、合同执行过程中工程量的增减,则根据工程联系单,对材料和工作量的增减进行核算,其增减的费用在付款条件4中结清。
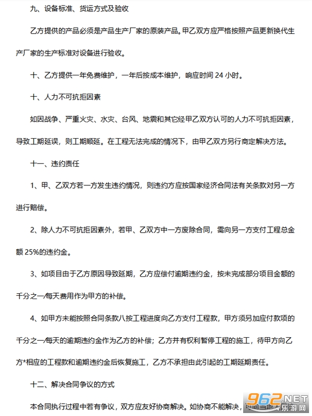
九、设备标准、货运方式及验收
乙方提供的产品必须是产品生产厂家的原装产品。甲乙双方应严格按照产品更新换代生产厂家的生产标准对设备进行验收。
十、乙方提供一年免费维护,一年后按成本维护,响应时间24小时。
十、人力不可抗拒因素
如因战争、严重火灾、水灾、台风、地震和其它经甲乙双方认可的人力不可抗拒因素,导致工期延误,则工期顺延。在工程无法完成的情况下,由甲乙双方另行商定解决方法。
十一、违约责任
1、甲、乙双方若一方发生违约情况,则违约方应按国家经济合同法有关条款对另一方进行赔偿。
2、除人力不可抗拒因素外,若甲、乙双方中一方废除合同,需向另一方支付工程总金额25%的违约金。
3、如项目由于乙方原因导致延期,乙方应偿付逾期违约金,按未完成部分项目金额的千分之一∕每天费用作为甲方的补偿。
4、如甲方未能按照合同条款八按工程进度向乙方支付工程款,甲方须另加应付款项的千分之一∕每天的逾期违约金作为乙方的补偿;乙方并有权利暂停工程的施工,待甲方向乙方*相应的工程款和逾期违约金后恢复施工,乙方不承担由此引起的工期延期责任。
十二、解决合同争议的方式
本合同执行过程中若有争议,双方应友好协商解决。如协商不能解决,可向当地人民法院提出诉讼。
十四、合同附件作为合同不可分割的一部分,同样具备法律效力。
十五、合同生效及其它
1、本合同正本一式二份,甲乙双方各执一份,签字盖章即生效(传真件有效)。
2、本合同所属的附件与本合同具有同等效力。〈附(设备)报价表〉
3、本合同执行过程中,所有补充协议经甲乙双方协商签定,盖章之日起生效,属合同的组成部分。
4、本合若有未尽事宜,双方友好协商解决。
甲、乙同意上述条款,并签字确认如下:
甲方:
甲方代表:
电话:
时间:年月日
乙方:
乙方代表
电话:
时间:年月日
亿维云平台
手持弹幕应援
行星视频
神奇充电
中药百科大全
小熊动漫
柠檬兼职平台
中草药宝典
UC浏览器
讯飞输入法车机版
X浏览器(XBrowser)
Zapya快牙


FlowxPro可视化天气预报
悬浮时钟带秒表
GalleryVault照片保险箱(GCalculator)
巧影视频制作(KineMaster)
趣享相册拼图
剪辑猫app免费版
青柠设计app
MosaicGraffiti马赛克消除器
小猪短租
海宁公交查询app
国家电网e充电桩
nv视频剪辑免费版
吉公家兼职找活app
EdifierConnect蓝牙耳机
嗅觉浏览器app
咪咕直播
快递100收寄版
vsco滤镜
当下音乐
畅享TV电视直播
丁少资源库
KernelSU酷安
root大师
scene4专业版
儿时的街机游戏
拼图游戏大全
原神
生活实用APP