《农贸市场场地租赁合同》是小编在网上收集到的一篇关于农贸市场场地租赁合同的评分不错的范本,粗略看了下里面的内容很丰富,逻辑很清晰而且面面俱到,排版需要重新做一下,范本只能作为参考哦,感兴趣的亲们赶紧下载吧
农贸市场场地租赁合同
根据《中华人民共和国合同法》、《消费者权益保护法》、《质量法》等有关法律、法规的规定,双方就租赁场地从事经营的有关事宜达成如下协议
合同内容预览
第一条:租赁场地
乙方承租甲方______农贸批发市场3号厅_____区_____号场地,用于经营______________________________销售。面积计____________平米。
第二条:租赁期限
2-1.租期为____年,从_____年____月____日起至______年_____月___日止。乙方在合同期满后愿意继续租赁本摊位或期满结束合同,均应提前一个月以书面形式通知甲方,经甲方同意后办理必要手续(如若续租则办理续租协议;不再续租的,办理撤市手续)。
2-2.租赁期满后,如乙方仍继续租本合同约定下的经营摊位,在同等条件下经甲方同意,乙方享有优先权。
2-3.合同终止,乙方必须保持所租经营摊位及附属设施完整无缺(正常自然损耗除外),经营摊位经过装修的,所有装修设施无偿归甲方所有。
第三条:租金
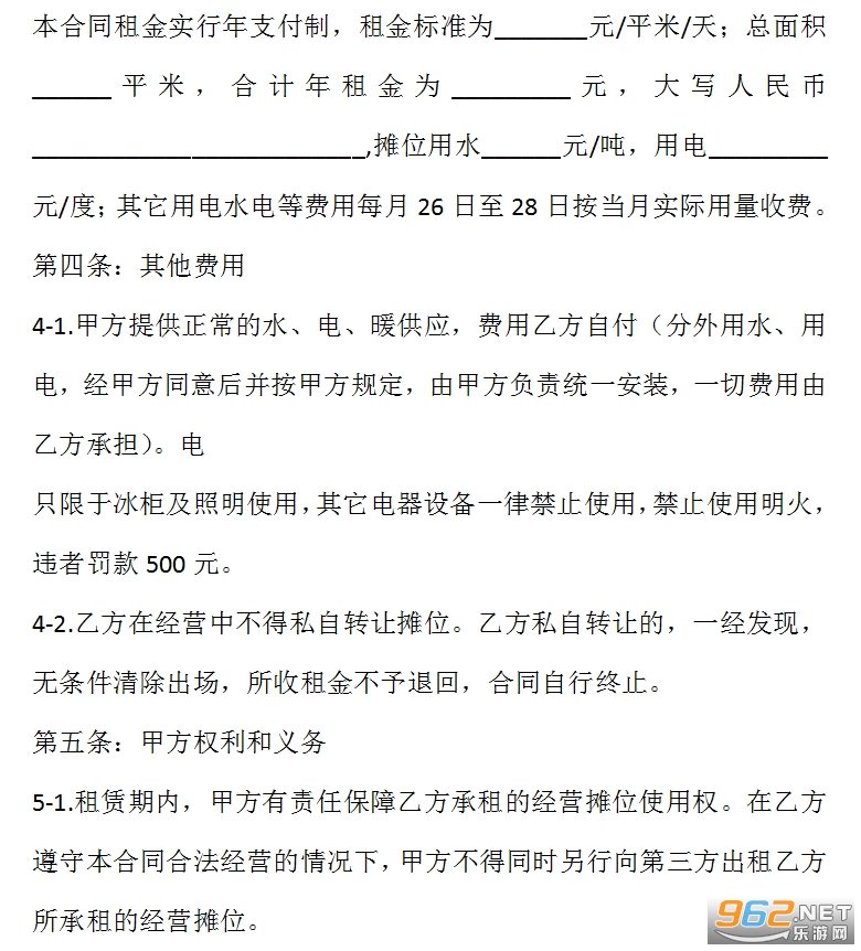
本合同租金实行年支付制,租金标准为_______元/平米/天;总面积______平米,合计年租金为_________元,大写人民币_________________________,摊位用水______元/吨,用电_________元/度;其它用电水电等费用每月26日至28日按当月实际用量收费。
第四条:其他费用
4-1.甲方提供正常的水、电、暖供应,费用乙方自付(分外用水、用电,经甲方同意后并按甲方规定,由甲方负责统一安装,一切费用由乙方承担)。电
只限于冰柜及照明使用,其它电器设备一律禁止使用,禁止使用明火,违者罚款500元。
4-2.乙方在经营中不得私自转让摊位。乙方私自转让的,一经发现,无条件清除出场,所收租金不予退回,合同自行终止。
第五条:甲方权利和义务
5-1.租赁期内,甲方有责任保障乙方承租的经营摊位使用权。在乙方遵守本合同合法经营的情况下,甲方不得同时另行向第三方出租乙方所承租的经营摊位。
5-2.为了市场更好的经营,在合同期限内,甲方有权对市场进行业态、分区、布局调整,乙方必须无条件服从调整时的摊位安排。
5-3.甲方提供正常水电、安全保卫及宣传工作。
5-4.甲方负责算帐公共区域内指定堆放的垃圾,并保持公共区域的环境纯洁。
5-5.乙方在租赁摊位内摆放的商品,不得影响市场的整体统一布局,不得占用通道,凡不符合要求的,甲方有权责令其限期改正。限期未改的,罚款300元。
第六条:乙方权利、义务
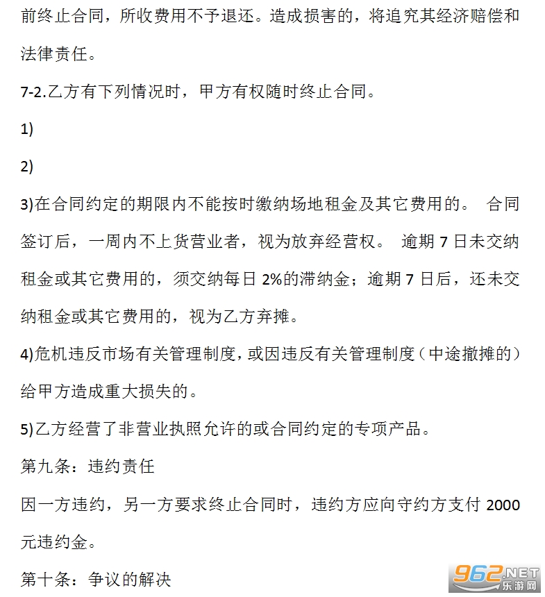
6-1.乙方因下列行为给甲方或他人造成损失时,应承担赔偿责任,终止合同。
1)损坏所租经营摊位及附属设备的。
2)擅自在市场内改建、搭建、拆除建筑设施的。
3)乙方售出的商品如发生问题,由乙方自行负责解决,如乙方不积极解决,甲方有权主动替乙方解决,责任及费用由乙方承担。
4)乙方存放的商品给他人造成损害的。
6-2.乙方所经营的商品,必须是甲乙双方合同或营业执照中允许经营的商品。同时乙方须亮照经营。&8194;
6-3.乙方所经营的商品,在经营过程中出现变质、衰弱、死亡等,乙方自行负责,与甲方无关。
6-4.乙方所售商品,必须能够提供按照国家有关规定要求的产品合格证、质量检查报告或其它可销售证明,并按照《消费者权益保护法》等有关规定做好售后服务,维护甲乙双方信誉。
6-5.乙方必须按照市场规定上下班,营业时间内脱岗造成商品丢失、财产损失的由乙方自负。在合同期内,持续5天不正常营业的,合同自行终止,所交租金不予退还。
得间免费小说app
黑岩阅读
番茄小说
影视仓tv99内置盒子版
计算器应用锁
影视仓去除内置广告
酷漫星漫画
中国篮球软件
腾讯体育视频直播app
影视仓去广告版
QQ音乐小米版
海心医生手机版


Terabox
Via浏览器国际版
亿维云平台
手持弹幕应援
行星视频
神奇充电
小熊动漫
FlowxPro可视化天气预报
中草药宝典
UC浏览器
讯飞输入法车机版
X浏览器(XBrowser)
Zapya快牙
悬浮时钟带秒表
GalleryVault照片保险箱(GCalculator)
巧影视频制作(KineMaster)
趣享相册拼图
剪辑猫app免费版
青柠设计app
MosaicGraffiti马赛克消除器
小猪短租
海宁公交查询app
国家电网e充电桩
nv视频剪辑免费版
吉公家兼职找活app
EdifierConnect蓝牙耳机
浙邮惠商户版
todesk手机版
Spotify软件
小米浏览器
新加坡打车软件grab中文版
马来西亚打车软件app
谷歌图书
谷歌电子书阅读器
闪速浏览器
语音王app
安卓彩蛋
闪速浏览器手机版
儿时的街机游戏
拼图游戏大全
原神
生活实用APP