《汽车租赁合同模板》是小编在网上收集到的一篇关于汽车租赁合同的模板,对于一些重要的条款写的都比较的清楚,排版也十分的清晰,可以作为参考使用,word文档下载可以修改,感兴趣的亲们赶紧下载吧。
汽车租赁合同是什么
汽车租赁合同是根据《汽车租赁业管理暂行规定》等法律法规的相关规定,为明确出租方(甲方)与承租方(乙方)的权利义务关系,经双方协商一致,而订立的合同。
合同内容预览
一、根据《中华人民共和国合同法》和交通部有关规章,为明确双方的权利和义务,经双方协商一致,签订汽车租赁合同,设定下列条款,共同遵守。
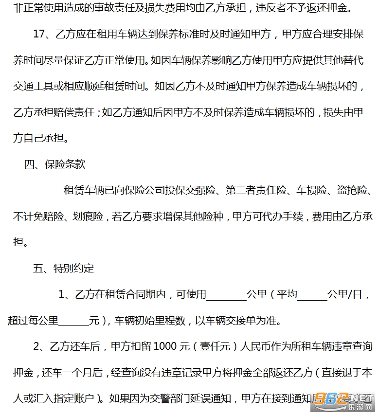
1、乙方因需要向甲方承租车辆,租车期限自_____年____月_____日_____时_____分至_____年_____月_____日_____时_____分。
2、车辆信息:汽车名称及型号________________________,车牌号:__________颜色:__________。
3、租还车地点均为__________ ______________________________。
4、甲方按每天____元,将车辆租给乙方使用。乙方现预付租金____元,押金____元,用车辆期满凭押金收据结算。
二、甲方的权利、义务
1、甲方为乙方提供证照齐全有效,技术状况良好的车辆。
2、甲方负责向保险公司对租赁车辆投保财产险和第三者责任险等费用。
3、乙方违约,甲方有权收回租赁车辆。
4、对因非甲方原因造成的损失,甲方不负连带责任。
5、协助乙方处理发生的交通事故和及时按规定办理索赔手续。
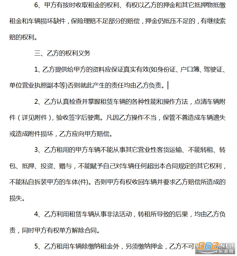
6、甲方有按时收取租金的权利、有权以乙方的押金和其它抵押物抵缴租金和车辆损坏缺件,保险理赔不足部分的赔偿,押金仍抵压不足的,有继续索赔的权利。
三、乙方的权利义务
1、乙方提供给甲方的资料应保证真实有效(如身份证、户口簿、驾驶证、单位营业执照副本等)否则就此产生的责任均由乙方负责。
2、乙方认真检查并掌握租赁车辆的各种性能和操作方法,点清车辆附件(详见附件),验收签字后驶离。凡因乙方操作不当,保管不善造成车辆遗失或造成附件损坏,乙方应向甲方赔偿。
得间免费小说app
黑岩阅读
番茄小说
影视仓tv99内置盒子版
计算器应用锁
影视仓去除内置广告
酷漫星漫画
中国篮球软件
腾讯体育视频直播app
影视仓去广告版
QQ音乐小米版
海心医生手机版


Terabox
Via浏览器国际版
亿维云平台
手持弹幕应援
行星视频
神奇充电
小熊动漫
FlowxPro可视化天气预报
中草药宝典
UC浏览器
讯飞输入法车机版
X浏览器(XBrowser)
Zapya快牙
悬浮时钟带秒表
GalleryVault照片保险箱(GCalculator)
巧影视频制作(KineMaster)
趣享相册拼图
剪辑猫app免费版
青柠设计app
MosaicGraffiti马赛克消除器
小猪短租
海宁公交查询app
国家电网e充电桩
nv视频剪辑免费版
吉公家兼职找活app
EdifierConnect蓝牙耳机
浙邮惠商户版
todesk手机版
Spotify软件
小米浏览器
新加坡打车软件grab中文版
马来西亚打车软件app
谷歌图书
谷歌电子书阅读器
闪速浏览器
语音王app
安卓彩蛋
闪速浏览器手机版
儿时的街机游戏
拼图游戏大全
原神
生活实用APP