个人投资是一个人作为投资主体进行的投资,无论是投资门店,农场经营,还是企业各种项目,都需要有个人投资合作合同协议来维护投资人和被投资人双方的利益,明确双方的权利和义务,在发生纠纷的时候有依可循,需要个人投资合作合同协议的朋友可以来这里!
个人投资合作合同协议怎么写
根据《公司法》第三十二条规定:“有限责任公司应当置备股东名册,记载下列事项:
(一)股东的姓名或者名称及住所;
(二)股东的出资额;
(三)出资证明书编号。
记载于股东名册的股东,可以依股东名册主张行使股东权利。 公司应当将股东的姓名或者名称向公司登记机关登记;登记事项发生变更的,应当办理变更登记。未经登记或者变更登记的,不得对抗第三人。”
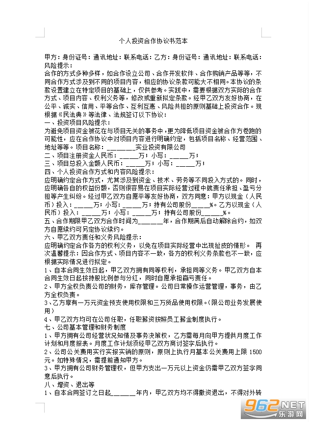
个人投资合作协议书范本
甲方、乙方。甲方与乙方经过友好协商,在相互信任、相互尊重和互惠互利的原则基础上,双方达成以下合作协议:第一条甲乙双方在符合双方共同利益的前提下,就企业管理咨询业务合作等问题,自愿结成战略合作伙伴关系,乙方为甲方提供业务资源,协助甲方促成业务与业绩,实现双方与客户方的多赢局面。
合作是社会生活的主旋律,在日常工作经营中常以合作的形式拓展企业项目,扩大市场范围。合作是追求双方共赢的方式,在合作前除了沟通好合作具体事项以外,常需要签订合作协议以保证合作安全顺利地进行。签订合作协议是合作中的安全保障,那么该怎样拟定个人投资合作协议书呢?下面跟随律图小编去一探究竟吧。
合作协议
甲方:
乙方:
甲乙双方就事宜,本着平等自愿原则,协商一致,签订如下协议:
一、项目资金
1、本项目的投资主体为甲乙双方,甲方投资比例为项目总投资的 ,乙方投资比例为项目总投资的。
2、甲乙双方按照项目进程投资,按阶段结算。
甲乙双方的具体投资金额以双方结算为准,实行多退少补。投资金额未达到其投资比例的一方,应当在双方结算完成后三日内,向另一方补足。
如双方就投资金额退补事宜协商不成的,则项目经营所得或拆迁补偿款等收益的分配比例自动以实际投资比例为准。
3、项目建设过程中如因资金不足向第三方借款筹资的,该借款系投资者一方的个人借款,计入其投资金额。借款一方不得允诺第三方参加项目的建设、经营管理、分红等事宜。
二、项目建设
项目建设过程中,甲乙双方实行分工合作,具体如下:
1、甲方负责办理本项目的土地使用审批等其他依法应当办理的相关手续;负责与当地村委会、村民等协调涉及土地的一切事宜。
2、乙方负责财务管理、人事管理;负责项目建设过程中的材料、设备及其他物品采购。
3、甲乙双方共同管理项目具体施工建设、施工安全等其他事宜。
三、经营管理
项目投入使用,由甲乙双方共同决定项目经营方针和投资计划,乙方负责财务、人事等日常经营管理。
四、收益分配
1、甲乙双方以实际投资比例分配项目经营所得的净利润收益。
本协议所称净利润为项目经营过程中除经营成本、日常开支、工资、需缴纳的税费以外的净收入总额。
2、本项目如因国家政策等原因被征收、拆迁,所得款项由甲乙双方按照实际投资比例分配。
五、债务承担
1.因项目建设或经营管理产生的合理债务,甲方承担,乙方承担。
2.因其中一方个人原因产生的债务,由其独自承担,另一方不承担任何责任。
六、违约责任
1、任意一方未按本协议约定缴纳投资金额,应当补足差额,并按照应缴纳投资总额的30%支付违约金。
2、任意一方违反本协议约定或实施其他违背诚实信用原则的行为,给另一方造成损失的,应当承担赔偿责任。
七、其他
1、本协议一式两份,甲乙双方各执一份,具有同等法律效力,自甲乙双方签字或盖章之日起生效。
2、因本协议产生纠纷,由甲乙双方协商解决,协商不成的,由项目所在地法院管辖。
甲方: 乙方:
年 月 日 年 月 日
亿维云平台
手持弹幕应援
行星视频
神奇充电
中药百科大全
小熊动漫
柠檬兼职平台
中草药宝典
UC浏览器
讯飞输入法车机版
X浏览器(XBrowser)
Zapya快牙


FlowxPro可视化天气预报
悬浮时钟带秒表
GalleryVault照片保险箱(GCalculator)
巧影视频制作(KineMaster)
趣享相册拼图
剪辑猫app免费版
青柠设计app
MosaicGraffiti马赛克消除器
小猪短租
海宁公交查询app
国家电网e充电桩
nv视频剪辑免费版
吉公家兼职找活app
EdifierConnect蓝牙耳机
嗅觉浏览器app
咪咕直播
快递100收寄版
vsco滤镜
当下音乐
畅享TV电视直播
丁少资源库
KernelSU酷安
root大师
scene4专业版
儿时的街机游戏
拼图游戏大全
原神
生活实用APP