《男方自愿净身出户离婚协议书》本质上也属于离婚协议,在入赘家庭中比较常见。《男方自愿净身出户离婚协议书》为大家带来三份比较简单的男方自愿净身出户离婚协议书模板,主要就财产方面达成一致。可以根据自己的详细情况下载文档进行修改添加哦!
相关说明
净身出户,是指在婚姻双方决定离婚时,婚姻的一方要求另一方退出婚姻时不得到任何共同财产。通俗化的说就是离婚时一方要求另一方放弃一切钱财,只带自己的身体走。
净身出户一般多发生在男方入赘女方家庭中,按照我国《婚姻法》来讲,这种要求是没有法律依据的。
电子版文档
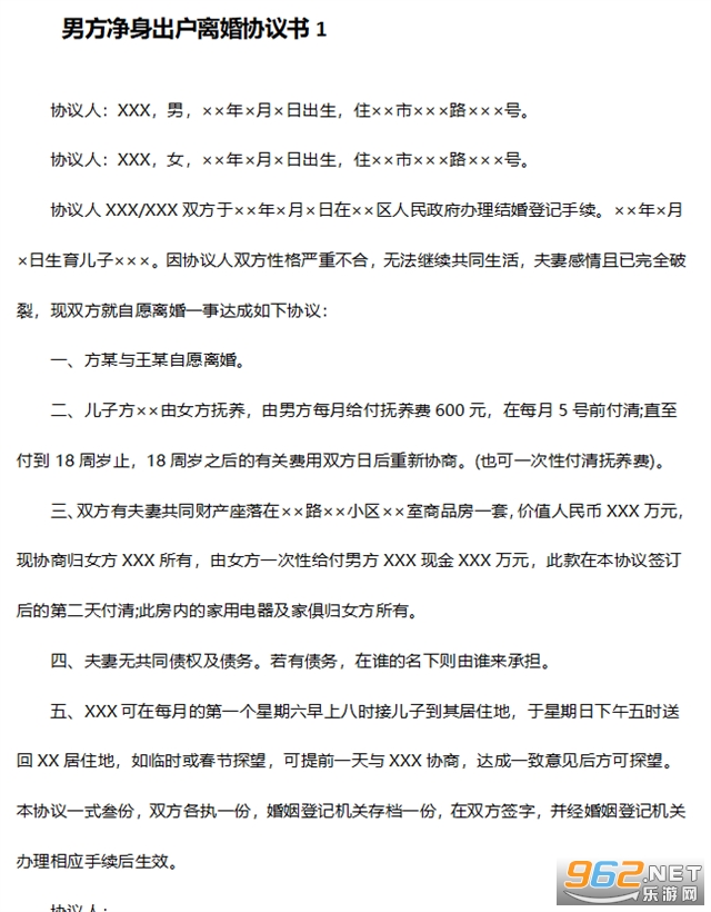
男方净身出户离婚协议书1
协议人:XXX,男,××年×月×日出生,住××市×××路×××号。
协议人:XXX,女,××年×月×日出生,住××市×××路×××号。
协议人XXX/XXX双方于××年×月×日在××区人民政府办理结婚登记手续。××年×月×日生育儿子×××。因协议人双方性格严重不合,无法继续共同生活,夫妻感情且已完全破裂,现双方就自愿离婚一事达成如下协议:
一、方某与王某自愿离婚。
二、儿子方××由女方抚养,由男方每月给付抚养费600元,在每月5号前付清;直至付到18周岁止,18周岁之后的有关费用双方日后重新协商。(也可一次性付清抚养费)。
三、双方有夫妻共同财产座落在××路××小区××室商品房一套,价值人民币XXX万元,现协商归女方XXX所有,由女方一次性给付男方XXX现金XXX万元,此款在本协议签订后的第二天付清;此房内的家用电器及家俱归女方所有。
四、夫妻无共同债权及债务。若有债务,在谁的名下则由谁来承担。
五、XXX可在每月的第一个星期六早上八时接儿子到其居住地,于星期日下午五时送回XX居住地,如临时或春节探望,可提前一天与XXX协商,达成一致意见后方可探望。本协议一式叁份,双方各执一份,婚姻登记机关存档一份,在双方签字,并经婚姻登记机关办理相应手续后生效。
协议人:
协议人:
X年X月X日
男方净身出户离婚协议书2
男方:
出生:
身份证号:
女方:
出生:
身份证号:
双方于__年__月认识,于__年__月__日在______登记结婚,婚后于__年__月__日生育一儿子,名______。现夫妻感情已经完全破裂,没有和好可能,经双方协商达成一致意见,订立离婚协议如下:
一、男女双方自愿离婚。
二、男方净身出户。
三、子女抚养、抚养费及探望权:
儿子______由男方抚养,随同男方生活,抚养费(含托养费、教育费、医疗费)由女方全部负责,女方应于每月的25日前将儿子的抚养费交到男方手中或指定的____银行帐号:________(该账号不得无故挂失销户或更改密码,由男方保存)。
四、夫妻共同财产的处理:
(1)房屋:夫妻共同所有的位于________的房地产所有权归男方所有,房地产权证的业主姓名变更的手续自离婚后一个月内办理。
(2)婚后购买车牌号为:__________,归男方所有,与领取离婚证之日起30日之内协助男方办理过户手续。
五、债权与债务的处理:
双方确认在婚姻关系存续期间没有发生任何共同债务,任何一方如对外负有债务的,由负债方自行承担。
六、一方隐瞒或转移夫妻共同财产的责任:
双方确认夫妻共同财产在上述第三条已作出明确列明。除上述房屋、家具、家电及银行存款外,并无其他财产,任何一方应保证以上所列婚内全部共同财产的真实性。
任何一方不得隐瞒、虚报、转移婚内共同财产或婚前财产。如任何一方有隐瞒、虚报除上述所列财产外的财产,或在签订本协议之前__年内有转移、抽逃财产的,另一方发现后有权取得对方所隐瞒、虚报、转移的财产的全部份额,并追究其隐瞒、虚报、转移财产的法律责任,虚报、转移、隐瞒方无权分割该财产。
七、经济帮助及精神赔偿:
因男方生活困难,女方同意一次性支付补偿经济帮助金__元给女方。鉴于女方要求离婚的原因,女方应一次性补偿女方精神损害费__元。上述女方应支付的款项,均应于__年__月__日前支付完毕。
八、违约责任的&39;约定:
任何一方不按本协议约定期限履行支付款项义务的,应付违约金__元给对方(按__支付违约金)。
九、协议生效时间的约定:
本协议一式三份,男、女双方各执一份,婚姻登记机关存档一份,自婚姻登记机颁发《离婚证》之日起生效。
男方:(签名) 女方:(签名)
__年__月__日 __年__月__日
男方净身出户离婚协议书3
男方:xxx,男,汉族,20xx出生,身份证号xxxxxxxxxxxxx,住xxx。
女方:xxx,女,汉族,20xx出生,身份证号xxxxxxxxxxxxx,住xxx。
男方与女方于20xx年认识,于20xx年xx月在xx民政局登记结婚,婚后于x日生育一女儿,名xxx。现因男女双方夫妻感情破裂,已无和好可能,经双方自愿协商达成一致意见,订立离婚协议如下:
一、男女双方自愿离婚。
二、子女抚养、抚养费及探望权:
婚生女xxx随女方生活,抚养费(含教育费、医疗费等)由男方全部负责。暂定男方现阶段每个月支付抚养费元,在每个月15号前将抚养费交到女方手中或者存于女方指定的银行账户(账号为)。如遇物价上涨或教育费用增加等原因导致抚养费需要增加时,本着有利于孩子成长的原则由双方另行协商确定。抚养费支付至女儿独立生活止。
在不影响孩子学习、生活的情况下,男方可随时探望女儿。男方每月可探望女儿或带女儿外出游玩五次,但应提前通知女方,女方应保证男方每月探望的时间不少于五天。
三、夫妻共同财产的处理
1、双方共同所有位于的房屋一套,现约定该房屋所有权归女方所有。
2、存款、名下所有银行存款,均归女方所有。
四、债务的处理。
双方确认在婚姻关系存续期间共同的债务,均为男方承担。
五、协议生效时间。
本协议一式三份,自婚姻登记机关颁发《离婚证》之日起生效,男、女双方各执一份,婚姻登记机关存档一份。
六、如本协议生效后在执行中发生争议的,双方应协商解决,协商不成,任何一方均可向人民法院起诉。
男方:xxx
女方:xxx
年月日
得间免费小说app
黑岩阅读
番茄小说
影视仓tv99内置盒子版
计算器应用锁
影视仓去除内置广告
酷漫星漫画
中国篮球软件
腾讯体育视频直播app
影视仓去广告版
QQ音乐小米版
海心医生手机版


Terabox
Via浏览器国际版
亿维云平台
手持弹幕应援
行星视频
神奇充电
小熊动漫
FlowxPro可视化天气预报
中草药宝典
UC浏览器
讯飞输入法车机版
X浏览器(XBrowser)
Zapya快牙
悬浮时钟带秒表
GalleryVault照片保险箱(GCalculator)
巧影视频制作(KineMaster)
趣享相册拼图
剪辑猫app免费版
青柠设计app
MosaicGraffiti马赛克消除器
小猪短租
海宁公交查询app
国家电网e充电桩
nv视频剪辑免费版
吉公家兼职找活app
EdifierConnect蓝牙耳机
浙邮惠商户版
todesk手机版
Spotify软件
小米浏览器
新加坡打车软件grab中文版
马来西亚打车软件app
谷歌图书
谷歌电子书阅读器
闪速浏览器
语音王app
安卓彩蛋
闪速浏览器手机版
儿时的街机游戏
拼图游戏大全
原神
生活实用APP