《展销会场地租赁合同范本》是一款非常不错的展销会场地租赁的免费版的合同,合同内容还是很详细的,下载直接使用,wprd文档也能直接打印,比较的详细不需要的可以自行的修改,感兴趣的亲们赶紧下载吧。
展销会场地租赁合同是什么
是合同双方动态行为和静态协议的统一,它既包括缔约各方在达成协议之前接触和洽谈的整个动态的过程,
合同内容预览
根据中华人民共和国有关法律、法规和本市有关规定,甲、乙双方遵循自愿、公平和诚实信用原则,经协商一致订立本合同,以资共同遵守。
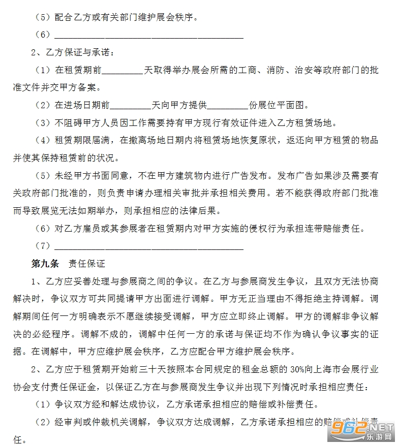
第一条 合同主体
1、甲方系依法取得座落于_________展览场地租赁经营权的法人。
2、乙方系本合同约定的展会的主办单位。
第二条 生效条件
本合同经双方签署生效。对依法需经政府部门审查的展会,本合同应自展会取得政府部门审查批准后生效。
第三条 租赁场地
甲方同意乙方租用位于________,总面积为_______平方米的场地(下称“租赁场地”),用于乙方举办________(展会全称)。
第四条 租赁期限
1、租赁期限为_________年_________月_________日至_________年_________月_________日,共_________天。
其中:进场日期:自_________年_________月_________日至_________年_________月_________日;
展览日期:自_________年_________月_________日至_________年_________月_________日;
撤离场地日期:_________年_________月_________日。
2、乙方每日使用租赁场地的时间为上午_________至下午_________。乙方和参展商可以在前述时间之前_________小时内进入展馆,在前述时间之后_________小时内撤离展馆。
3、乙方需在上述时间之外使用租赁场地,应提前通知甲方。乙方超时使用租赁场地的,应向甲方支付超时使用费用。双方应就具体使用与收费标准协商约定,并作为合同附件。
得间免费小说app
黑岩阅读
番茄小说
影视仓tv99内置盒子版
计算器应用锁
影视仓去除内置广告
酷漫星漫画
中国篮球软件
腾讯体育视频直播app
影视仓去广告版
QQ音乐小米版
海心医生手机版


Terabox
Via浏览器国际版
亿维云平台
手持弹幕应援
行星视频
神奇充电
小熊动漫
FlowxPro可视化天气预报
中草药宝典
UC浏览器
讯飞输入法车机版
X浏览器(XBrowser)
Zapya快牙
悬浮时钟带秒表
GalleryVault照片保险箱(GCalculator)
巧影视频制作(KineMaster)
趣享相册拼图
剪辑猫app免费版
青柠设计app
MosaicGraffiti马赛克消除器
小猪短租
海宁公交查询app
国家电网e充电桩
nv视频剪辑免费版
吉公家兼职找活app
EdifierConnect蓝牙耳机
浙邮惠商户版
todesk手机版
Spotify软件
小米浏览器
新加坡打车软件grab中文版
马来西亚打车软件app
谷歌图书
谷歌电子书阅读器
闪速浏览器
语音王app
安卓彩蛋
闪速浏览器手机版
儿时的街机游戏
拼图游戏大全
原神
生活实用APP