《挖机租赁合同》是主要针对于挖机租赁的过程中需要双方明确的合同,具有法律效力可以保护双方的合法权利,本次带来的版本可以进行修改,word文档版本也可以进行重新的排版,下载rar格式解压打开即可,感兴趣的亲们赶紧下载吧。
挖机租赁合同是什么
从近几年工程机械的发展来看,挖机的发展相对较快,挖机已经成为工程建设中最主要的工程机械之一。挖机租赁合同被广泛应用,那么合同该如何写呢?
合同内容预览
甲方(出租方):
乙方(承租方):贵州大丰房地产开发有限公司
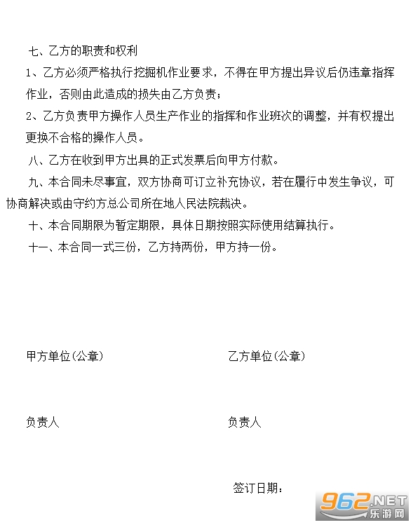
乙方因工程施工需要租用甲方挖掘机,为确保双方友好合作,按照《中华人民共和国合同法》等有关规定,经双方平等协商,订立本合同,共同履行。
一、承租单位施工地址:
二、租赁机械型号及数量:
三、租赁挖掘机时间:暂定租赁期为2026年 月 日-2026年 月 日,具体租赁时间按照实际使用为准。
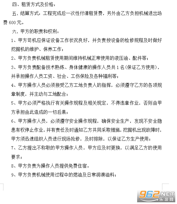
四、租赁方式及价格:
五、结算方式:工程完成后一次性付清租赁费,另外由乙方负担机械进出场费600元。
六、甲方的职责和权利:
1、甲方司机应保证设备工作状况良好,并负责按设备的检修规程及时做好挖掘机的维护、保养工作;
2、甲方负责机械租赁使用期间维持机械正常使用的液压油、配件等;
3、甲方负责配备技术熟练、身体健康的操作人员共1名(保证乙方使用),并承担操作人员工资、社会、工伤保险及各种福利等;
4、甲方操作人员必须接受乙方工地负责人的指挥,必须遵守乙方的各项规章制度,并主动与工地配合;
5、甲方必须严格执行有关操作规程及相关规定,不得违章作业,否则由甲方承担由此造成的一切后果;
6、甲方操作人员,必须遵守安全操作规程,确保安全生产,发现不安全隐患有权停止作业,并有责任及时通知乙方共同采取措施,挖掘机出现故障时,甲方须迅速组织人员进行现场抢修,及时排除,以保证乙方生产使用;
7、乙方提出不称职的甲方操作人员,甲方应及时更换,以满足乙方的使用要求;
8、甲方负责为操作人员提供免费住宿。
9、甲方负责机械使用过程中的燃油及日常润滑油料;
亿维云平台
手持弹幕应援
行星视频
神奇充电
中药百科大全
小熊动漫
柠檬兼职平台
中草药宝典
UC浏览器
讯飞输入法车机版
X浏览器(XBrowser)
Zapya快牙

FlowxPro可视化天气预报
悬浮时钟带秒表
GalleryVault照片保险箱(GCalculator)
巧影视频制作(KineMaster)
趣享相册拼图
剪辑猫app免费版
青柠设计app
MosaicGraffiti马赛克消除器
小猪短租
海宁公交查询app
国家电网e充电桩
nv视频剪辑免费版
吉公家兼职找活app
EdifierConnect蓝牙耳机
嗅觉浏览器app
咪咕直播
快递100收寄版
vsco滤镜
当下音乐
畅享TV电视直播
丁少资源库
KernelSU酷安
root大师
scene4专业版
儿时的街机游戏
拼图游戏大全
原神
生活实用APP