多彩宝App一般又称云上贵州多彩宝,是贵州省政务民生服务平台,也是作为贵州省烟草专卖零售许可证办理的唯一移动端服务渠道,真正实现烟草专卖零售许可证全流程办理零跑腿”,做到了全省全覆盖。
多彩宝App融合了云上贵州移动服务平台和多彩宝互联网+”益民服务平台的服务功能,致力于运用互联网、大数据保障和改善民生。同时还集成了全省政务、民生服务事项,包括个人办事、法人办事、生活缴费、到家服务及其他个性化服务等,推动实现一网通办、服务到家的目的。
计划在未来全省范围集中力量打造一站式”互联网民生服务平台,全力推进多彩宝互联网+”益民服务城乡全覆盖。接下来也会陆续开通更多便民服务,为全省百姓打造一站式互联网生活服务的专属App!
多彩宝app烟草证办理步骤
办理条件
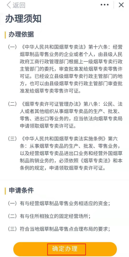
1、有与经营烟草制品零售业务相适应的资金。
2、有与住所相独立的固定经营场所。
3、符合当地烟草制品零售点合理布局的要求。
4、国家烟草专卖局规定的其他条件。
办理步骤
1、打开APP,点击首页专题服务”的烟草专卖零售许可”进入。

2、点击新办”,阅读办理须知并确定办理。

3、填写相关信息并上传材料文件,提交申请。

4、申请成功即可凭申报号查看办理进度和结果。

多彩宝app烟草证延续申请流程
1、在政务服务板块中找到烟草服务”或者直接在多彩宝APP搜索烟草或烟草服务”,进入烟草服务”进入界面,然后点击选择所需要办理的事项。

2、点击所需办理的事项,点击手机下方确定办理”,输入烟草专卖零售许可证号然后点击下一步”。

3、根据申请提示输入相关信息,并在上传所需要身份证正面和反面以及营业执照,(注意:拍照上传的图片必须清晰全面,不能只拍一部分),上传完所需图片后点击下方提交申请”即可完成相关事项的申请事项。


软件特色
1、热频政务服务
平台集成百余项热频政务服务事项办理,包括代开发票、不动产登记、房源核验、社保资格认证、社保查询、婚姻登记预约、生育登记证明、车辆摇号等,同时,提供贵州省、市、县、乡全覆盖的水电燃生活缴费服务。
2、政务民生服务
云上贵州多彩宝围绕个人和法人全生命周期,推进全省各级各部门政务民生服务应用移动化、标准化、智能化改造,持续优化服务体验,运用互联网、大数据促进保障和改善民生,实现更多服务一网通办、服务到家。
3、一站式生活服务
用户通过云上贵州多彩宝APP可享受一站式生活服务体验。基于大数据分析,以用户需求为导向,提供更加精准、智能、主动的服务,真正方便群众、方便企业,不断提升政府、社会治理能力,更好地服务社会民生。
更新日志
v8.2.7版本
优化用户体验
修复已知问题

得间免费小说app
黑岩阅读
番茄小说
影视仓tv99内置盒子版
计算器应用锁
影视仓去除内置广告
酷漫星漫画
中国篮球软件
腾讯体育视频直播app
影视仓去广告版
QQ音乐小米版
海心医生手机版
Terabox
Via浏览器国际版
Be My Eyes虚拟志愿者
点点提醒事项(reminder list)
谷歌相册app
芒果在线
优律师1.0.3
折扣扣1.0.1
2021北斗超清卫星地图33.2.9
甄划算1.0.0
百姓兼职1.0.0
知衣v1.25
拍照计数王1.1
喵咕记账1.0
至美相机手机版1.6.0
暴走P图君表情包1.0
卡音乐剪辑1.1
小红书app8.15.0.5
美团红包助手v1.8.6去广告版
饭角app2.16.1
听下音乐v1.5.7纯净版v1.5.7
爱汉阴1.0.0
惠输入法2.0.5
美日生活2.0.2
小燕窝1.0.3
爱淘日记1.5.12
浙邮惠商户版
todesk手机版
Spotify软件
小米浏览器
新加坡打车软件grab中文版
马来西亚打车软件app
谷歌图书
谷歌电子书阅读器
闪速浏览器
语音王app
安卓彩蛋
闪速浏览器手机版
儿时的街机游戏
拼图游戏大全
原神
生活实用APP