qq游戏大厅产品是一款小游戏盒子软件,各种经典小游戏资源是非常丰富的,每日热门游戏精彩玩不停,游戏分类也是非常齐全的,随时随地尽享指尖上的快乐。更有丰厚的游戏礼包海量游戏免费畅玩,趣味性十足,有需要的小伙伴们快来下载体验吧!

软件介绍
是腾讯旗下官方游戏中心社区,汇聚大量热门精品游戏,可以随时随地想玩就玩,指尖对局,轻松体验,还支持语音互动,与更多玩家实时聊天,更有丰厚礼包相送,助你成为游戏大神!操作起来简单易上手,精彩停不下来!
软件优势
1、联机房间--组局对战,休闲游戏也开黑;
2、功能优化--棋牌房间右键可查询玩家数据;
3、游戏助手--聊天互动,攻略查询,游戏体验爽翻天。
软件内容
1、【新游上线】
据说玩这个小游戏可以一分钟脱单!《爱情公寓》电影官方授权小游戏上线QQ游戏,一菲和美嘉在终点等你来撩~
2、【新版QQ游戏】
风格更新,包含更多小游戏!
3、【实时真人对战】
随时随地,想跟谁玩跟谁玩!
4、【限时小比赛】
丰富活动,定时瓜分奖金!

软件特色
1、【QQ游戏特色】精简的应用安装包,纯粹的棋牌麻将玩法,天天有比赛,时时拿奖励,随时随地来一局!
2、【特色地方麻将】汇聚四川麻将、武汉麻将、哈尔滨麻将等全国地方麻将,给您最熟悉、最家乡的游戏体验!
3、【经典牌类扑克】集合斗地主、升级、双扣等各类经典扑克玩法,对局乐趣精彩不停!
4、【高端活动福利】刺激有趣的赛事活动,丰富多样的礼包福利,海量奖品,拿到手软!
软件教程
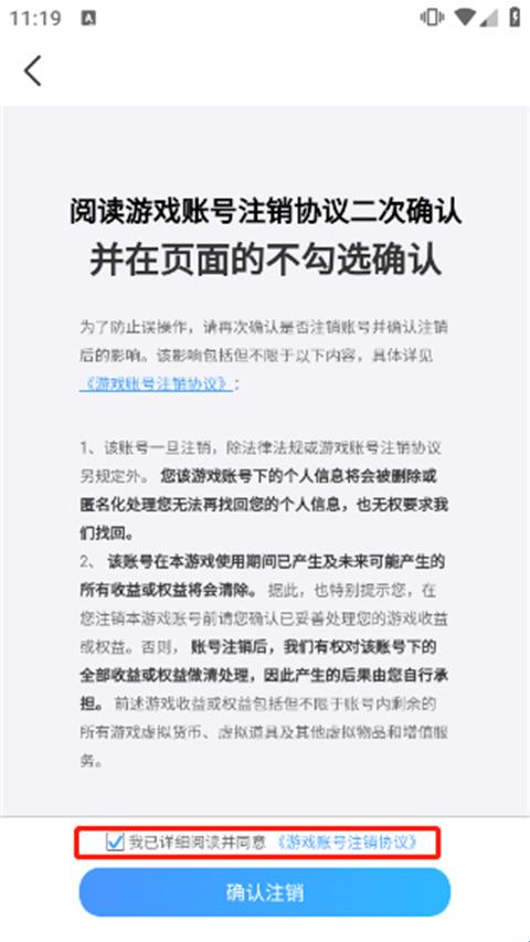
怎么注销账号
1、首先进入QQ游戏软件当中,打开“我的”,点击右上方进入设置;

2、点击打开其中的“平台账号注销”,如下图所示;

3、勾选上注销协议后点击下一步,二次确定注销协议后,点击“确定注销”;

4、接下来返回登录界面,重新登录刚才注销的账号即可。

怎么删除游戏
1、进入游戏主页,点击进入下图所示“我的”;

2、其中会记录玩家曾经游玩过的游戏,我们点击打开“更多”;

3、选择想要删除的游戏,点击三个逗号图标即可唤出删除游戏的操作,具体操作如下图所示。

更新日志
v8.4.5版本
修复了一些BUG。
小编点评
通过不断的探索,创造了许多革命性的游戏模式和服务,在游戏大厅新增我的游戏管理区,让玩家灵活定制专属游戏世界,创建独立游戏库,为每一个用户提供海量游戏服务,让游戏随心排序,多种分类检索功能,快捷锁定喜爱游戏,产品架构优化,运行速度全面提升。与此同时,经典欢乐系列独创欢乐豆、每日免费充值的游戏模式,大大增加了游戏乐趣,而同步推出的欢乐任务系统,更将大型游戏任务的快乐体验带给广大休闲棋牌用户。

UC浏览器
讯飞输入法车机版
X浏览器(XBrowser)
Zapya快牙
悬浮时钟带秒表
开拍Action
GalleryVault照片保险箱(GCalculator)
巧影视频制作(KineMaster)
趣享相册拼图
剪辑猫app免费版
青柠设计app
MosaicGraffiti马赛克消除器


留影音乐相册制作
悦颜视频美颜
车旺大卡手机版
海宁公交查询app
国家电网e充电桩
nv视频剪辑免费版
吉公家兼职找活app
EdifierConnect蓝牙耳机
嗅觉浏览器app
快递100收寄版
vsco滤镜
网易新闻鸿蒙版(NetEaseNews)
当下音乐
畅享TV电视直播
丁少资源库
KernelSU酷安
root大师
scene4专业版
大韩航空KoreanAir
安卓开发助手
DevTools专业版
中国电影通
QA辅助7.0
炉石盒子
虎课网自学
锦州医保查询app
儿时的街机游戏
拼图游戏大全
原神
生活实用APP