《生灵重塑》全海报收集攻略分享游戏攻略
《生灵重塑》全面具收集攻略分享游戏攻略
《生灵重塑》全成就白金攻略分享游戏攻略
《生灵重塑》全章节全收集攻略分享游戏攻略
《生灵重塑》游戏隐藏结局做法介绍游戏攻略
《仁王3》贺茂村落全收集攻略介绍游戏攻略
《仁王3》船冈山全收集攻略介绍游戏攻略
《仁王3》嵯峨野全收集攻略介绍游戏攻略
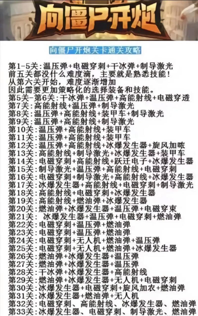
僵尸杀入游戏,最近特别火,很多朋友都在玩,但是,有些关卡真的很难,让人抓狂,不过别担心,今天这篇攻略,就是为你准备的,我们会分享几个核心技巧,帮你轻松上手,快速通关,让你成为游戏高手。

1、开局选对武器,事半功倍开局武器很重要,选错了,后面会很吃力,推荐新手用霰弹枪,近距离威力大,清怪效率高,面对成群僵尸,特别有效,中期可以换突击步枪,射程远,弹药多,适合中距离作战,记住,不要盲目追求稀有武器,适合自己的,才是最好的。
2、熟悉地图与资源点,生存关键游戏地图不算大,但结构复杂,有些角落,藏着宝贵资源,比如医疗包,弹药箱,甚至强力武器,开局后,别急着打僵尸,先花点时间,熟悉主要通道,记住资源刷新点,这样在战斗中,你能快速补给,避免弹尽粮绝,被僵尸包围。
3、灵活走位与卡点,以智取胜僵尸移动速度不快,但数量多,硬拼肯定吃亏,要学会利用地形,比如狭窄的走廊,或者门口,一次只面对少量敌人,边打边退,保持距离,特别要注意,别被僵尸包围,如果情况不妙,立刻转身逃跑,寻找新的有利位置。
4、技能升级与团队配合,通关保障游戏里有技能系统,比如增加血量,提升装弹速度,优先升级生存类技能,这样容错率更高,如果是多人模式,沟通很重要,分配好各自职责,有人负责吸引火力,有人负责输出,互相掩护,团队合作,能大大降低通关难度。

玩僵尸杀入游戏,心态要稳,操作要细,利用好攻略技巧,你一定能享受,割草般的快感,祝大家游戏愉快,早日通关所有难度。
其他攻略推荐
《深岩银河》打虫群空降舱具体作用介绍
《矮人军团自走棋》大奖成就解锁指南
《生灵重塑》隐藏结局做法及棺材收集分享
《生灵重塑》全海报收集攻略分享
《生灵重塑》全面具收集攻略分享
《生灵重塑》全成就白金攻略分享
《生灵重塑》全章节全收集攻略分享
《生灵重塑》游戏隐藏结局做法介绍
《生灵重塑》全收集流程通关攻略分享
《仁王3》贺茂村落全收集攻略介绍
《仁王3》船冈山全收集攻略介绍
《仁王3》嵯峨野全收集攻略介绍
《仁王3》幕末清水全收集攻略介绍游戏攻略
《仁王3》幕末白河全收集攻略介绍游戏攻略
《仁王3》幕末壬生全收集攻略介绍游戏攻略
《仁王3》孤剑支线任务做法介绍游戏攻略
儿时的街机游戏
拼图游戏大全
原神
生活实用APP